DRSSTC Audio Interrupter funktioniert nicht. Transistor wird warm

Hallo zusammen,

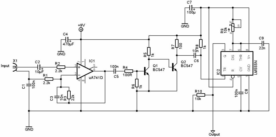
vielleicht ist dem einen oder anderen folgende DRSSTC Audio Interrupter bekannt.

Habe den Interrupter auf Streifenraster nachgebaut:

(der 10µF Elko (kleinere von beiden) oben links ist auf dem Bild um 180 Grad verdreht. Richtig wäre Minuspol zur Anschlussklemme, Pluspol zum Pin 3 des OpAmp. Die Leiterbahn unter dem Wima Kondensator in der Mitte ist natürlich - genauso wie beim Widerstand oben drüber auch - durchtrennt)

Wenn ich nun eine Audioquelle am Audioeingang anschließe, messe ich am Ausgang des Verstärkers nur eine gleichbleibende Spannung. Das Audiosignal kommt aus einem iPhone mit Rechteckgenerator. Das Rechteck Signal lässt sich auf dem Oszilloskop auch korrekt sehen. Wenn ich zwischen Pin 3 und Masse messe, ist das Signal verschoben, ca +2,5mV bis -2,5mV. Ich weiß nicht ob es zu gering ist für den UA741. Die Amplitude ist auch viel geringer an Pin 3, als wenn ich direkt am Klinkenkabel messe.

Außerdem erwärmt sich der Transistor Q2 bei mir. Basis von Q1 ist dauerhaft auf 0V. Der LM555 unten funktioniert, wenn ich Pin 2 manuell auf Masse ziehe. Leider bekomme ich es nie hin, dass der OpAmp ein Rechteck Signal ausgibt und somit die Transistoren zu schalten beginnen.

Gruß

Jonas

Kenne die Schaltung selbst nicht, aber das Q2 zumindest etwas warm wird klingt erstmal plausibel wenn man sich die 9 V und 100 Ω anschaut.

Dazu ist er als invertierender Klasse A Verstärker beschaltet, d.h. der verbrennt dauerhaft etwas Energie solang die Basis von Q1 auf low bleibt.

Q1 ist auch ein invertierender Verstärker, daher sollte Q2 ohne Signal dauerhaft durchschalten.

Je nachdem wie weit er sich wirklich erwärmt ist das erstmal ok, so ein TO-92 wird allgemein kaum Wärme los.

1 „Gefällt mir“

In Ordnung, dann hört es sich ja gar nicht so verkehrt an. Bei 9V nimmt die Schaltung fast 100mA (wenn der Q2 dann dauerhaft durchschaltet).

Ich verstehe aber nicht warum der UA741 mein Audiosignal nicht verstärkt. An Pin 6 messe ich ca. 1,9V. Meine Audio Quelle ist ein iPhone mit Rechteck Tongenerator. Kann es sein, dass das Signal eine zu geringe Amplitude hat, um vom OpAmp verarbeitet zu werden?

Hallo ich denke ich konnte das Problem selber lösen. Das Eingangssignal war wohl zu schwach für den UA741. Nachdem ich nen Vorverstärker genutzt hatte, mit ca. 1V Amplitude, haben Q1 und Q2 begonnen, korrekt zu schalten.

Sehr gut, das freut mich zu hören!

Hauptsache läuft :slight_smile: