Achtung:
Dieser Treiber wurde bisher noch nicht getestet!
Ich kann nicht garantieren, dass er Funktioniert!
Nachbau auf eigene Gefahr und Verantwortung!
Ich stelle jetzt mal hier meinen Freewheeling DRSSTC Treiber Vor:
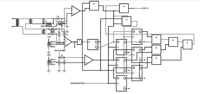
Der Schaltplan:
Die Treiberausgänge sind nicht mit drauf, wie man seine IGBTs ansteuert ist jedem selbst überlassen.
Man Braucht zwei GDT, je einen für eine Seite.
Ich Empfehle den Standart Steve Ward Treiber für ja eine Seite zu Benutzen. Wie die Treiber angeschlossen gehören, sollte für jeden DRSSTC Bauer ersichtlich sein.
Der Prediktor
Wird auch Phase-Lead Genannt.
Ich habe hier mal die Variante genommen, die keine einstellbare Induktivität benötigt, sondern ein einstellbaren Widerstand. Ich habe in den Schaltplan mal eine 10 uH Induktivität und ein 10 ohm Potentiometer eingezeichnet. Allerdings sollte man diese Werte nur als grobe Richtwerte sehen, die tatsächlich benötigten werte sollten im Vorfeld mittels einer Simulation grob ermittelt werden.
Dazu sollte diese kleine Simulation behilflich sein, auch um die Wirkung zu veranschaulichen.
https://www.falstad.com/circuit/circuitjs.html?ctz=CQAgjCDMCmC0YAZwIKwDowA4DsmCcAbJJpgjgEwAsIKSKIlkNcYYAUAG7h7kjlnde5EiCQR+CSXVEyEaFGwDugviOGZVGhGwBOm-er4CxSqPyMbD-LacjmrakduWVCfKjWHvqzgwLA8FqJsYNjUdkiGEXwoBODIomiQlGBxAErQAM4AlpkALgCGAHYAxtC2CNTk2LyQlXyUSL51VY1mkW3aADbtDUjR1rJoUpJ4Y+MTk3ggsHII2AjVmJCQBOTkYwgE9doFvevUrnEHIBpg9PD0iCNNDGhhK3gorPh4lJhx11JsAPYyBD4QAAPMDkAAm2wAZgkCGhAbx+r8aCAATIQeCoUZEiM8NgCLFyPRIsjIGwgA
Feedback:
Man sollte noch ein Hysteresenetzwerk hinzufügen. Werde ich vermutlich später im Schaltplan ergänzen.
Die Logik:
Freewheeling Ursachen:
Es gibt vier von ihnen.
- Den Interrupter: Dieser ist im diesem fall Active Low, das Heist, dass die Spule an ist, wenn der Interrupter High ist, woraus direkt folgt, (Der Mathematiker in mir
) dass die Spule aus ist, wenn der Interrupter low ist. - OCD: wenn der Schwingkreisstrom zu hoch ist, wird Freewheeling eingeleitet, bis der Strom unter die eingestellte Schranke gesunken ist. Das Poti in der Schematik steht nur für eine referrenzspannung, die kann aus irgendeiner Quelle kommen. Zum Beispiel der unten Beschriebenen Schaltung für QCWs.
- Die RDC
Löst aus, sobald über die Strinkerrail ein höherer Strom fliest als der vorher eingestellte Kapazitieve Umladestrom, um die Sekundärspule zu schützen.
Man kann sie auch nutzen um den Primärkreis zu schützen vor Überschlägen, dazu führt man beide Kabel, die von der Brücke kommen durch den Stromwandlerkern. Im Normalfall heben sich beide Felder auf und es wird nichts gemessen, wenn jedoch ein Einschlag stattfindet, wird ein Strom gemessen und der Treiber schaltet die Brücke ab. - Beide arten RCDs.
Diese Drei werden dann über AND-Gatter zusammengeführt. Wenn eins auslöst, wird automatisch Freewheeling eingeleitet. Das geschied dadurch, dass die beiden AND-Gatter nur noch low ausgeben, da nun mindestens ein Eingang von ihnen auf low ist, Die Ausgänge beider Seiten sind dann nicht mehr um 180 grad Phasenverschoben, sondern nur noch um 0 Grad, weshalb dann auch die Differrenzspannung beider Seiten 0 Volt Beträgt. Der Schwingkreis wird dann nicht weiter aufgeschaukelt und der Strom sinkt, da Energie in die Sekundärspule übertragen wird.
Der Zweck der D-Flipflops dürfte jedem klar sein, für alle bei denen das nicht so ist, sie sorgen dafür, das die IGBTs nicht außerhalb der Nulldurchgänge schalten.
Die XOR-Gatter:
Sie fungieren hier als umschaltbare Inverter.(ein XOR-Gatter, bei dem ein Signal und ein Logischer Wert anliegen, gibt das Signal am Ausgang invertiert aus, wenn der logische Wert High ist, und nicht wenn dieser low ist.) Sie werden genutzt, um alle IGBTs gleich zu belasten, denn die AND-Gatter geben bei einer Freewheeling-Operation immer low aus, aber wenn man das Ganze Freewheeling nur über die Highside IGBTs geleitet werden würde, würden diese das Ganze nicht lange verkraften…
Derhalb nutzt man die XOR-Gatter um alle IGBTs gleich zu belasten. Das XOR-Gatter am Feedback ist notwendig, damit nicht während einer nicht Freewheeling Phase plötzlich eine 180 grad Verschiebung des Signals einsetzt.
Für QCWs:
Hier ist eine Schaltung, mit der man quadratische Spannungsrampen erzeugen kann, wie man sie an der OCD für QCW Entladungen braucht. Die Form der Rampen kann über den Wert der Kondensatoren und Widerstände verändert werden. Wenn am logischen Eingang Low anliegt, liegen am Ausgang(Dem stück Verbindung rechts
) ein paar milivolt an. Wenn der Logische Eingang High ist, dann entsteht am Ausgang eine quadratische Spannungsrampe, die steigt, bis die Versorgungsspannung der Operationsverstärker erreicht ist.
Wichtig:
- Die Operrationsverstärker Brauchen eine ±Spannungsversorgung.
(Ich habe leider kein Besseren Schaltplan zur Hand…)
Was Haltet ihr von den Schaltplänen? Besonders deine Meinung @kilovolt würde mich interessieren.


