Hallo liebes Forum,
vor einigen Jahren hatte ich meine erste SGTC gebaut, die auch relativ gut funktioniert hat (ca. 1,5m Streamer) obwohl ich etliche Sachen nicht beachtet hatte (z.B. Aspektverhältnis von 12:1, mehr als 2400 Sekundärwindungen, etc.). Damals mit 2 x 10kV Messwandlern als HV-Quelle.
Nachdem ich nun zufällig zu 5 Stück 20kV Wandlern gekommen bin, dachte ich, ich könnte der TC ein kleines Upgrade verpassen mit neuer HV-Versorgung, Primär- und Sekundärspule. Nur den MMC und die Funkenstrecke möchte ich wiederverwenden.
Ich hätte gerne mal eure Meinung, was ihr von der geplanten Auslegung haltet und wo ihr noch Nachbesserungsbedarf seht.
Das soll die Versorgung werden (vorerst zum testen auf dem Tisch aufgebaut, später schöner):
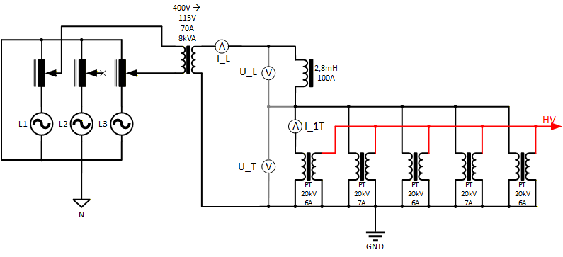
400V/20A Variac, 8kVA Netztrafo, 400V => 100V (ca.):
Strombegrenzungsdrosseln max. 6 x 0,7m H/100A:
3x Messwandler, 20kV/50VA/6A_Ith +
2x Messwandler, 20kV/45VA/7A_Ith:
Eigentlich hatte ich geplant, insgesamt 8kVA aus den 5 Wandlern rauszuholen aber ich bin mir unsicher, ob das möglich ist. Bei 18A (also schon 3 x Ith) komme ich wegen dem geringen Spannungsfall gerade mal auf 600VA pro Wandler / 3kVA gesamt, die Eingangsleistung liegt aber schon bei knapp 12kVA; das meiste fällt als Blindleistung an den Begrenzungsdrosseln ab (wenn ich mich nicht verrechnet habe):
Die Messung habe ich mit dem alten Primärkreis ohne Sekundärkreis gemacht (dass man das nicht machen sollte, habe ich erst danach gelesen).
Was meint ihr, wieviel Strom die Wandler für ca. 30 - 60s noch abkönnen?
Ich habe mal versucht, die Erwärmung der Wicklungen über die Widerstandsänderung abzuschätzen. Das Ergebnis nach 20s mit 18A war 15°C Erwärmung in der LV-Wicklung, keine messbare Erwärmung in der HV-Wicklung. Gerade bei der LV-Wicklung ist das Ergebnis aber wohl recht fraglich, es basiert auf einer Widerstandsänderung von nur 100mOhm, gemessen mit einem Multimeter mit 10mOhm Anzeige (Genauigkeit weiß ich nicht).
Hier noch der MMC, 950 x 650V/100nF FKP1 (38s25p), gesamt 24,7kV/65nF:
Druckluft-gekühlte Funkenstrecke aus Messing:
Für die Primärspule hätte ich geplant 12mm Kupferrohr zu verwenden.
Die Sekundärspule soll aus 1mm CuLL-Draht auf DN400 KG Rohr gewickelt werden mit Lüftungsrohr Toroid als Topload.
Was haltet ihr von diesen Werten?
11 Primärwindungen kommt mir etwas viel vor, 800mm Topload eher etwas klein im Verhältnis zum Spulendurchmesser aber wenn ich da etwas ändern möchte, müsste auch die Primärkapazität vergrößert werden, was relativ aufwendig wäre.
Lambda/4 wird leicht überschritten (1315m vs. 1398m) aber ich hoffe, das ist noch ok bzw. die Regel ist ja eh etwas umstritten, was ich so gelesen habe!?
Haltet ihr k und Q für zu hoch?
VG Daniel














